华为SD-WAN组网方案,以智能、安全、敏捷、开放为核心能力,为企业提供极致业务体验与高效运维,是数字化转型和云化战略的坚实网络底座。
智能选路:支持基于多WAN链路(负载均衡、链路质量、优先级)的智能选路,搭配 HQoS 与FEC/A-FEC丢包优化,选择最优路径,确保关键业务的高可用性(如VoIP、视频会议、ERP、SaaS应用等)。
应用识别:支持业界最丰富的DPI应用识别,实现精细化管理、控制和审计。支持20000+应用特征库识别。
QoS智能应用:软硬件结合QoS,支持业务数据按优先级排列,保障关键应用的传输效果,兼容自适应Tunnel QoS,保障跨国、跨云场景的数据优先调度。
灵活组网:本地支持MSTP电路、MPLS-VPN、DIA、ADSL、4G/5G等多种接入方式,根据客户需求实现灵活组网,为客户提供高性价比组网方案。
转控分离:通过SD-WAN第三代智能网络架构,将网络分为“underlay”(物理网络)与“overlay”(虚拟网络),实现底层硬件与业务策略分离,用户在虚拟网络上分钟级开通或变更业务,无需改变物理线路,实现业务的随需而变。
高可靠性:CPE同时支持多WAN链路接入,客户端采用双CPE冗余架构与主备部署机制,确保线路故障时,网络服务完成秒级智能切换,为关键业务提供可靠性保障。
全栈安全防护:基础架构安全(如IPsec加密、设备加固)与业务智能安全(如下一代防火墙、IPS、URL过滤等)相结合,为企业提供深度集成的网络安全服务。
零信任网络访问(ZTNA):通过”从不信任,永远验证”的安全策略,和基于身份的上下文动态授权方式,登录者仅访问完成工作所必需的应用或数据,确保每次连接的安全性、可控性。
端云协防:在满足广域网组网与行业级加密方式(如TLS 1.3、IPSec等)的基础上,结合华为HiSec云端安全分析平台,为企业提供SD-WAN网络“预测、检测、响应”三位一体的主动防御能力。
智能运维:SD-WAN平台支持同时纳管不同的广域网线路,如:MPLS、IEPL、MSTP、SD-WAN等组网专线,出现故障,系统自动生成告警,通过短信、邮件、电话、微信机器人、钉钉、飞书等方式,及时通知网络管理员,系统自动生成网络故障日志、故障报告,大大降低了企业的运维成本。
全网可视化管理:可视化平台实时呈现网络状态(链路质量、设备负载、应用流量等)。用户可通过平台提供的智能分析结果和优化建议,快速定位问题并修复网络,有效减少排查时间。
智能策略推荐:基于流量模型自动生成优化策略,简化运维复杂度。
云网融合:通过云专线、云互联VPN及云上vCPE等多种接入方式,加速企业网络与华为云、公有云(AWS、Azure、阿里云等)及私有云的深度融合,实现企业云上资源的统一纳管与一键部署。
智能云加速:通过云网关与智能路由技术相结合,优化云应用访问体验,降低访问延迟,保障关键业务流畅运行。
云网安一体化:将安全能力延伸至云端,构建云-网-端统一的安全防护体系。
云上高可用:支持云上vCPE网关部署模式,主备接入,消除单点故障,同时vCPE设备支持双机热备,保证云上业务持续高可靠。
华为独创双网关双活方案:将两台CPE虚拟化为单一逻辑节点,设备间互相备份关键表项,搭配智能选路、WAN线路共享与跨CPE选路功能,从而实现简化部署与容灾备份。
FEC链路优化:网络提供D-FEC(固定冗余)与A-FEC(自适应冗余)两种模式,通过网络层的智能冗余与纠错,有效对抗高达10%的网络丢包,使得视频会议、直播等实时应用在网络波动时依然清晰流畅。
支持5G无线网络:支持5G无线网络接入备线,上行速率最高可达100Mbps,载波聚合模式下,下行速率最高可达500Mbps。
华为SD-WAN凭借覆盖多行业、多场景的丰富组网经验,为各类企业的数字化转型和广域网互联提供了成熟、可靠的网络支撑。
多场景组网
海外SaaS应用加速
多云互联
企业分支互联
适用于跨国企业、连锁零售、金融机构等分支众多的场景,实现
总部-分支-门店的快速组网与统一管控。
金融行业
满足高可用、低延时、安全可靠的网络需求,保障银行核心业务
系统、证券交易网络的稳定运行。方案集成国密算法与双因子认证。
多云互联与混合云
助力企业构建多云架构,实现跨云资源的调度与业务迁移。可通过
华为SD-WAN实现公有云、私有云、自建IDC的互联。
远程办公
支持远程分支出差人员移动办公的场景,结合边缘计算(MEC)技术,
实现快速访问企业内部网络。
华为SD-WAN通过iMaster NCE控制器实现平台可视化运维,支持应用/链路/站点/整网多维度可视化监控,提供超过40种报表呈现,支持GIS地图与拓扑图展示网络状态,可实现故障秒级定位与故障智能分析,大大提升运维效率并降低运维成本。
告警实时监控
快速获取异常流量
自定义Dashboard
全网分钟级实时告警
拓扑状态可视
基于站点、链路的拓扑展示
实时获取站点、链路状态及性能信息
快速定位故障设备或站点
45+自定义视图
站点带宽利用率
Top N应用流量
Top N吞吐量站点
链路吞吐量趋势
支持以下功能:
分级告警
网络断线告警
不同时间段告警
设备失联告警
网络质量告警(延时、丢包、抖
动超过阈值)
带宽超阈值告警(上行带宽超阈值
和下行带宽超阈值)
云平台具备自动告警功能,支持短信、电话、
邮件、微信机器人、钉钉、飞书等告警方式
华为SD-WAN解决方案旨在为企业提供分支与分支、分支与数据中心、分支与云之间的全场景随需互联,并通过应用级智能选路与智能加速、智能运维,构建更好的企业互联广域网。
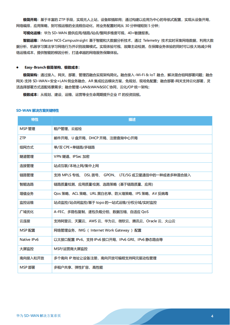
租户管理、云巡检
零接触ZTP
单/双CPE组网
单链路/多链路组网
VPN隧道、IPSec加密
站点互联/本地上网/
集中上网
支持MSTP、MPLS、DSL、
GPON、LTE、5G、卫星通信接入
链路质量检测、应用质量
检测、选路策略
南向接入和开放
Qos/ACL策略、URL黑白名单
防火墙策略、IPS策略、AV反病毒
站点监控/站点间监控
广域优化:A-FEC、多路包复制
支持国内云、国际云互联
网络管理业务、IWG配置
Native IPv6
MSP/运营商大屏监控
MSP部署:多租户共享、弹性扩容
华为SD-WAN方案支持硬件/虚拟化灵活部署,其中包括物理CPE(如AR系列路由器、NetEngine路由器)和虚拟CPE(vCPE,如AR1000V、华为云Stack vCPE)。
没找到您要的产品型号?
联系我们获取完整产品资料及报价
华为护航各行业数字化未来
客户在全国分拨中心、营业网点众多,网络复杂,业务高峰期链路拥塞,运维压力大的背景下,华为SD-WAN优化全国分拨中心与营业网点的网络架构,实现总部、分拨中心、营业网点统一组网,智能运维与流量调优,链路故障秒级切换,保障物流关键业务不中断,策略统一下发,支持网络弹性扩展,提升业务高峰期处理能力。
引领网络与安全融合
星空体育致力于在联合创新、联合拓展、商机共享等多个维度全面打造端到端的云生态服务体系,携手合作伙伴构建可持续、双方共赢的互联网生态

咨询热线:136-3177-9516
客服微信:yunsdwan
公司地址:广东省东莞市南城区东莞大道428号寰宇汇金中心9栋B座18楼(总部)
深圳市福田区车公庙泰然九路喜年中心A座(深圳分部)
广州市天河区林和西路167号威尼国际大厦(广州分部)

在线专业解答